

第一节 材料设备采购合同特点及分类
知识点一 材料设备采购合同的一般特点
建设工程材料设备采购合同属于买卖合同,具有买卖合同的一般特点。
(1)买卖合同是以转移财产所有权为目的。
(2)买受人取得财产所有权必须支付相应的价款。
(3)买卖合同是双务、有偿合同。
(4)买卖合同是诺成合同。
除了法律有特殊规定的情况外没有具体金额的合同叫啥合同建设工程材料设备采购合同特点及分类全解析,当事人之间意思表示一致,买卖合同即可成立,并不以实物的交付为合同成立的条件。
知识点二 材料设备采购合同的特点
1.建设工程材料设备采购合同的买受人即采购人,可以是发包人,也可能是承包人。
2.采购合同的出卖人即供货人,可以是生产厂家,也可以是从事物资流转业务的供应商。
3.合同的标的品种繁多,供货条件差异较大。
4.建设工程材料设备采购合同的履行与施工进度密切相关。出卖人必须严格按照合同约定的时间交付订购的货物。
知识点三 材料设备采购合同的分类
【货样买卖】是指当事人双方按照货样或样本所显示的质量进行交易。凭样品买卖的当事人应当封存样品,并可以对样品质量予以说明。出卖人交付的标的物应当与样品及其说明的质量相同。
凭样品买卖的买受人不知道样品有隐蔽瑕疵的,即使交付的标的物与样品相同,出卖人交付的标的物质量仍然应当符合同种物的通常标准。
【试用买卖】试用买卖的当事人可以约定标的物的试用期间,试用买卖的买受人在试用期内可以购买标的物,也可以拒绝购买。试用期间届满,买受人对是否购买标的物未作表示的,视为购买。
【分期交付买卖】出卖人分批交付标的物的,出卖人对其中一批标的物不交付或者交付不符合约定,买受人可以就该批标的物解除。
【分期付款买卖】买受人未支付到期价款的金额达到全部价款的五分之一的,出卖人可以要求买受人支付全部价款或者解除合同。出卖人解除合同的,可以向买受人要求支付该标的物的使用费。
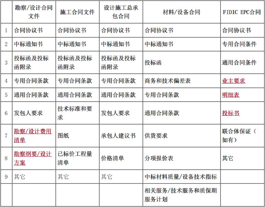
知识点四 材料、设备采购合同文件的解释优先顺序
除专用合同条款另有约定外,材料采购合同解释合同文件的优先顺序如下:
(1)合同协议书 (2)中标通知书 (3)投标函
(4)商务和技术偏差表 (5)专用合同条款
(6)通用合同条款 (7)供货要求 (8)分项报价表
(9)中标材料质量标准的详细描述
(10)相关服务计划(11)其他合同文件。
除专用合同条款另有约定外,设备采购合同解释合同文件的优先顺序如下:
(1)合同协议书 (2)中标通知书 (3)投标函
(4)商务和技术偏差表(5)专用合同条款
(6)通用合同条款(7)供货要求(8)分项报价表
(9)中标设备技术性能指标的详细描述
(10)技术服务和质保期服务计划(11)其他合同文件。
【合同文件的组成及解释顺序】




