1.
对投标人的资格进行审查,是招投标过程中的一个重要环节。主要任务是查核投标单位的资质等级、人员技术、施工设备、工作业绩、资金保障及信誉等方面是否达到招标文件的要求,其目的为了更好的履行招标的合同,使建设工程的工期、质量、造价等方面都能获得良好的经济效益和社会效益。
2.
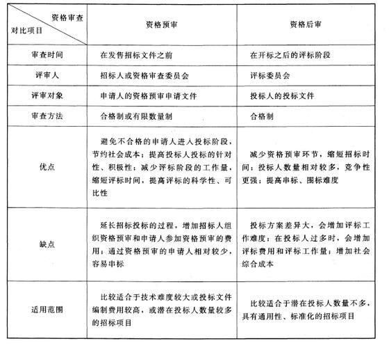
资格审查分资格预审和资格后审两种方式。
3.
资格预审:是指在投标前,对潜在投标人的资格和能力进行的预先审查。
4.

资格预审的好处:一是可以淘汰一批不符合资质要求的投标人简述邀请招标的概念及优缺点,选择在技术、资金等方面优秀的投标人参加投标,避免因未经资格预审而可能造成的项目建设风险。二是可以先前掌握投标人的基本情况简述资格审查方式及优缺点,资格预审利弊你知道吗?,在一定程度上减少恶意投标竞争,保证秩序竞争。三是可以减少开标后的评审时间。
5.
资格预审的弊端:一是有可能借资格预审这一环节,将一些具有某项目投标资格的投标人排挤在外,把“公开招标”变成了“邀请招标”,其结果会变相的改变招标方式。二是由于项目业主、招投标监管部门、中介代理机构和潜在投标人都有机会接触报名信息,对潜在投标人名称、数量等相关信息的保密工作难度较大,在投标人不多的情况下,在资格预审后各投标人之间有可能相互串通,抬高价格。
6.
资格后审:是指在开标后,对投标人的投标资格按照招标文件规定条件和标准进行审查。



