今年9月,中国银保监会上海监管局副局长周文杰落马——金融监管部门被查处的领导干部名单上再添一人。
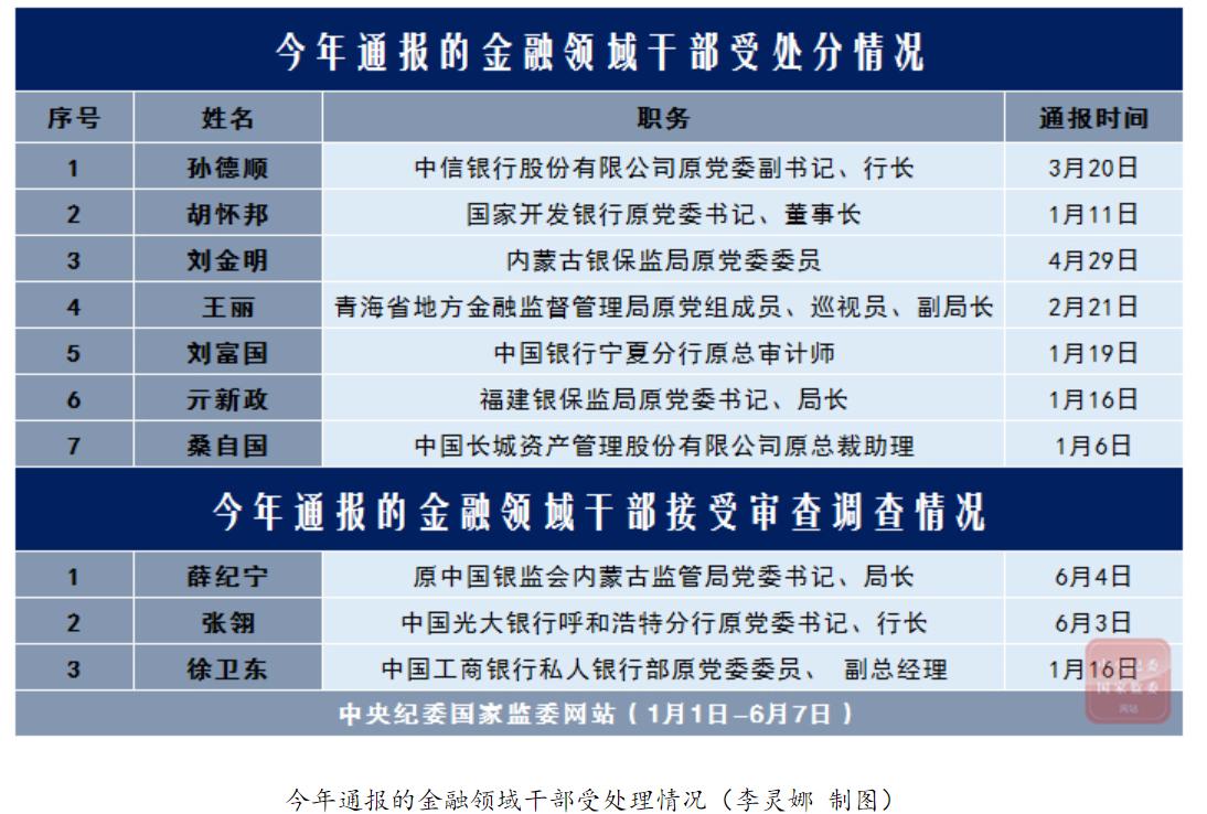
《法治日报》记者统计显示,今年1月至9月,中央纪委国家监委网站先后通报了8名金融监管部门领导干部。
今年是打好防范化解金融风险攻坚战的收官之年,年初的十九届中央纪委四次全会公报提出,要“深化金融领域反腐败工作”。
接受《法治日报》记者采访的专家称,金融监管部门是金融领域的“守门人”,在金融机构准入和相关管理方面具有相当集中的权力,一旦金融监管者滥用监管权力,就会严重扰乱金融秩序,甚至威胁金融安全。
专家认为,纪检监察机关通报金融监管部门领导干部,折射出党中央坚决查处金融领域腐败的坚定决心。但从根本上来说,还是要推动金融监管体制机制改革,实现监督制度化和常态化,优化权力结构,压缩腐败滋生空间。
深化金融领域反腐
数位官员应声落马
周文杰是浙江诸暨人,今年9月刚满49周岁。
简历显示,周文杰于2001年进入中国人民银行上海分行工作,32岁时转到原上海银监局工作,曾担任办公室副主任、主任,国有银行监管处处长等职务。2016年4月,周文杰走马上任原上海银监局副局长。
两年半之后,银保监会机构改革,周文杰出任新组建的中国银保监会上海监管局副局长。今年6月,周文杰还以中国银保监会上海监管局副局长的身份出席了上海市政府新闻发布会。
3个月后,也就是9月14日,中央纪委国家监委网站发布消息称,周文杰涉嫌严重违纪违法,正接受纪律审查和监察调查,由中央纪委国家监委驻中国银保监会纪检监察组、上海市纪委监委负责。
作为金融监管部门领导干部,周文杰的落马并非孤例。今年首个被通报的金融监管部门领导干部是亓新政——中国银保监会福建监管局原党委书记、局长。
1月16日19时30分许,中央纪委国家监委网站通报称,亓新政被“双开”。值得注意的是,通报当天中午,十九届中央纪委四次全会公报公布,其中提出“深化金融领域反腐败工作”。
亓新政的简历显示,他曾任原中国保监会宁夏监管局党委书记、局长,原中国保监会江苏监管局局长。
2019年7月,时任中国银保监会福建监管局党委书记、局长的亓新政落马。据了解,他是中国银保监会组建之后首个落马的金融监管部门领导干部,负责查处他的机构是中央纪委国家监委驻中国银保监会纪检监察组、江苏省纪委监委。
今年4月,亓新政涉嫌受贿罪一案经江苏省人民检察院指定管辖,由南京市人民检察院提起公诉。
中央纪委国家监委发布的通报显示,亓新政利用职权为他人谋取利益,借用被监管机构人员大额钱款;利用职务便利为金融机构、企业和个人谋取利益并收受巨额财物等。
通报称,亓新政“为谋取私利滥用监管权力,由金融秩序的维护者沦为破坏者,严重损害监管权威性和严肃性”。
《法治日报》记者统计显示,今年1月至9月,中央纪委国家监委网站总计通报8名金融监管部门领导干部,其中中国银保监会内蒙古监管局有3人被通报。
北京大学廉政建设研究中心副主任庄德水在接受《法治日报》记者采访时认为,查处金融监管部门领导干部是金融领域反腐败的组成部分,点名通报这么多金融监管部门领导干部,说明金融领域反腐败已经进入“深水区”。
北京科技大学教授、廉政研究中心主任宋伟称,在金融反腐大背景下,金融监管部门领导干部频频落马,反映了金融领域腐败仍然处在易发多发阶段,特别是金融监管部门具有较大权力并监管众多金融企业,因此具有相对较高的腐败风险。
“这些案例也在很大程度上折射出党中央坚决查处金融领域腐败的坚定决心,特别是查处金融监管部门腐败的坚定决心。”宋伟说。
在庄德水看来,金融监管部门是金融领域的“守门人”,看守的是金融领域密集的资源和资金,职责重大但同时也容易受到腐蚀。一旦金融监管者发生腐败问题,滥用监管权力,就会严重扰乱金融秩序,甚至威胁金融安全。
“今年以来这么多金融监管部门领导干部落马,传递出中央金融领域反腐败工作是动真格的强烈信号,目的是通过高压反腐整治金融监管领域腐败问题,揪出监管部门‘内鬼’,消除金融安全隐患。”庄德水分析认为,金融领域反腐败延伸到金融监管领域,按住了金融领域腐败问题的“命门”,切中了金融领域腐败问题的“七寸”。
严重背离监管初衷
以权谋私甘被围猎

亓新政被“双开”之后,今年4月29日,中央纪委国家监委网站发布了中国银保监会内蒙古监管局原党委委员刘金明被“双开”的消息。
通报称,刘金明“长期接受银行机构高管安排的旅游和宴请”,违反廉洁纪律,长期大肆收受他人财物,违规入股银行机构谋利;利用职务便利为被监管机构和有关人员谋取利益并收受巨额财物。
通报还称,刘金明身为金融监管部门的党员领导干部,丧失理想信念,背弃初心使命,对党不忠诚不老实;严重背离金融监管初衷,弃守监管职责,与被监管机构“亲”“清”不分,甘于被“围猎”,乐于当“内鬼”,对有关被监管机构野蛮扩张大肆放水,助推金融风险;破坏监管队伍风气、监管机构政治生态,造成队伍管理、业务监管“双失守”。
两个月后,中国银保监会内蒙古监管局原党委委员贾奇珍也被“双开”。
中央纪委国家监委网站发布的通报称,贾奇珍“违规干预金融机构资金借贷事项”,利用监管职权及职务便利,在金融机构市场准入、监管评级、工程承揽、职位提拔、工作安排等方面为他人谋取利益并收受巨额财物。
“贾奇珍身为金融监管部门的党员领导干部,丧失理想信念和党性原则,权力观扭曲,对党不忠诚不老实;罔顾党纪国法,背离监管初衷,甘于被‘围猎’,长期默许、纵容有关被监管机构野蛮扩张、违法违规经营,监管严重失守。”通报中称。
今年被“双开”的金融监管部门领导干部,还有青海省地方金融监督管理局原巡视员、副局长王丽。
根据中央纪委国家监委网站的通报,王丽在经济上贪欲膨胀,将国有金融企业视为个人的“提款箱”,设立“小金库”,随意支取资金归个人使用,违规将国有资金挪作他用,为他人谋取利益;滥用职权,利用职务便利在贷款发放、工程项目建设、职工招录等方面,大搞权钱交易、以权谋私,非法收受巨额财物,严重污染破坏了青海银行的政治生态和发展环境。
庄德水认为,根据通报用语来看,金融监管部门的腐败问题与监管权力的运行特点、体制机制等直接相关,尤其是金融监管属于非常特殊的行政权力,在金融领域这个封闭的“王国”,对金融资金的审批,对金融资源的分配,都具有相当的话语权。
“一旦金融监管权力失去有效监督和制约,很容易发生腐败问题,进而对整个金融领域和金融体制的运行、金融安全都会产生严重的危害。”庄德水分析称,“同时需要注意的是,面对极具稀缺性的金融监管资源,一些被监管对象也使用各种手段进行‘围猎’,意图把金融监管权力拖进腐败的‘泥潭’里。”
在庄德水看来,金融领域的腐败问题也与国际形势有关,毕竟金融腐败是各国面临的共同问题,而且金融领域一旦发生腐败问题,无论是金融监管部门腐败还是金融机构腐败我国金融市场监管者是,都具有蔓延性,向其他领域进行扩散。
据宋伟观察,这些通报用语反映了金融领域的腐败特点,其中既有凸显金融监管部门权力特征的问题,也有与其他领域具有共性的问题。比如,金融监管部门在金融机构准入和相关管理方面具有相当集中的权力,监管链条长、涉及环节多等。
推进体制机制改革
切除金融腐败毒瘤
今年是打好防范化解金融风险攻坚战的收官之年。
今年年初,十九届中央纪委四次全会对“深化金融领域反腐败工作”进行部署,坚决惩治金融领域腐败已经成为各级纪检监察机关的重点任务之一。
“在严厉惩治、形成震慑的同时,金融系统还结合典型案例暴露出的制度短板、监管漏洞,扎牢制度笼子、规范权力运行。”中央纪委国家监委网站刊文称。
“制度笼子”之一是驻中国银保监会纪检监察组协助组织人事部门制定的《银保监会派出机构干部交流工作办法》:在坚决落实党委书记、纪委书记交流回避的同时,推动银保监会党委逐局逐人分析,对长期担任“二把手”的班子成员及时交流回避。
中国银保监会也在加大内生反腐的力度。
5月26日,中国银保监会有关部门负责人称,当前金融领域反腐败斗争形势依然严峻复杂,中国银保监会将重点查处重大风险事件背后的利益输送、监管失守问题,特别是破坏监管秩序、市场秩序,造成国有金融资产重大损失甚至诱发风险事件的,一律严惩不贷。
同时,中国银保监会还提出健全管理制度,坚决治理“金融土特产”问题。坚持受贿行贿一起查,坚决打掉监管人员、金融机构从业人员和不良企业主相互勾结的腐败“黑三角”,斩断“围猎”和甘于被“围猎”的利益链。推动清廉金融文化建设,修复金融系统政治生态,不断提升金融反腐内生动力。
今年7月20日,中国银保监会召开2020年年中工作座谈会暨纪检监察工作会议,强调要全面落实十九届中央纪委四次全会部署,坚持无禁区、全覆盖、零容忍,深化金融领域反腐败工作,坚决惩治重大金融风险背后的腐败问题。
同一天,原中国银监会山西监管局党委书记、局长张安顺涉嫌严重违纪违法今年多位金融监管干部落马,专家谈深化金融领域反腐及改革,接受审查监察。
一个随之而来的问题是,如何解决金融监管部门发生的腐败问题呢?
对此,庄德水建议,首先要对金融领域进行顶层设计,把解决金融领域包括金融监管部门的腐败问题纳入整个国家治理体系治理能力现代化的框内予以对待,推进金融领域的体制机制改革,通过改革切除金融领域的腐败“毒瘤”,借鉴国际先进金融管理经验,运用现代信息技术,加强对金融监管权力的监督,让金融监管部门回归金融“看门人”的本位;其次要公开金融领域金融资源的配置过程,接受社会公众的监督和制约,让金融真正服务于国民经济和社会公众,而不是服务于少数特殊利益集团;第三要加强金融监管部门领导干部队伍的建设,提高准入门槛,同时对违法违纪者零容忍,以高压反腐态势对金融监管者加以约束。
宋伟建议,一要进一步提升权力运行公开制度,将各项监管权力的相关信息和环节公开,减少暗箱操作的机会;二要运用信息化技术加强对金融监管机构的再监督,推动监督制度化和常态化,特别强化对领导干部的监督;三要推动金融监管体制机制改革,优化权力结构,从根本上压缩腐败滋生空间。



