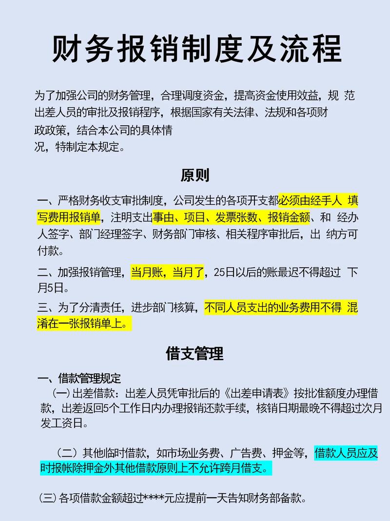
税务部门提醒,深圳市目前很多孵化器类型的企业,因为业务尚处于研发阶段,日常账务管理比较混乱,甚至出现用员工个人账户来购买公司办公用品等情况。虽然此次案件未查明有利用个人账户进行涉税违法行为,但是存在很大涉税风险,不利于公司长远发展,因此,公司即使在起步阶段也要重视财务规范管理,防范涉税风险。
其实我们看上面的案例,被查的原因主要还是以下两点:
1.该公司日常账务管理混乱,又发生了偷逃个税的事实,稽查局进而推断以后非常可能存在员工找票报销抵工资逃避个税的行为。
2.稽查局之所以会对办公用品的事注意,大致可以推测出,涉及的金额应该不小,频次也不低,有违常理,毕竟哪家企业也不会频繁大量的购买办公用品啊。
大家是不是觉得平常都是这么操作的呢?
而且也没有出现任何问题?
个人垫资再报销风险重重,以后如果再操作,务必注意以下几点。
个人垫资再报销,
这3个事项,一定要注意!
个人垫资费用不宜过大
就个人情感上而言,金额大的话,要你先自掏腰包肯定不乐意呀!一是不知道什么时候才能拿回来,二是如果发票出什么问题公司财务规范莫忽视!私人垫资报销隐患多,涉税风险要防范,财务分分钟不报销,那岂不是炸了!
几十几百就算了,过千的话,很多人都希望先从公司领取备用金再支付,或者通知公司直接公户付款,现在公司也有微信支付、支付宝等支付工具,方便得很。
从公司管理角度看,个人垫支容易出现虚假报销的问题,很多公司都有限制业务员垫支金额,超额自己掏
所以,个人垫支金额过大,从逻辑上就已经说不通了!多少才算“大”呢?参考现金管理条例的说法,1000以上。

对外采购垫资的人员不宜太多
正常情况下,一个公司负责采购的人员就那么几个,如果大家都垫资报销,就有发票抵薪的嫌疑。税务局可能就会稽查公司这些藏匿在发票后边的工资或福利费、要求补缴个税。
垫资的费用要及时报销
企业如果经常报销前期的费用,
一是不利于内部管理,
二是会计数据的失真公司报销制度不合理,
三是会让税局质疑费用的真实性,是不是找票报销的?
注意!今天起,
费用发票报销这5大风险要规避!
不仅个人垫资报销有风险,差旅费、餐费、福利费等企业的常见费用报销中也都存在很大风险,财务人员应该步步为营,小心谨慎,5个避坑指南送给你!





附:华为费用报销流程

在华为员工报销费用,可能既见不着会计人员,也见不着出纳。华为实现了费用报销IT流程化处理。
以员工报销差旅费为例,下图为华为费用报销的全部流程:
华为费用报销流程


首先上网填报费用报销信息,信息流转到主管处;主管需确认差旅事项的真实性及费用的合理性;主管确认后,再由上级权签人审批。
同时,报销人员需将费用报销单打印出来,附上相应发票,提交给部门秘书。
华为每个部门都配备有秘书,秘书会集中将部门的费用报销单快递至财务共享中心。
财务共享中心签收后,出纳会集中打款,这时,整个报销流程结束,剩下的就是会计做账了。
在员工费用的过程中,华为财务对几个环节进行了优化。
如果对比一般公司的报销流程,你能明显感受到华为报销制度的优越性。
一般企业费用报销的流程
对比下来,一般企业的报销流程可能会导致审核流程过长,效率低下,并且增加财务部门工作的负担。这对整个公司工作的运转都是不利的。
那么,华为的费用报销又是怎么审批的呢?我们来具体看一下:




