各省、自治区、直辖市、计划单列市财政厅(局)关于企业会计准则第30号及配套利润表格式修订征求意见,新疆生产建设兵团财政局,国务院有关部委、有关直属机构办公厅(室),财政部各地监管局,有关单位:
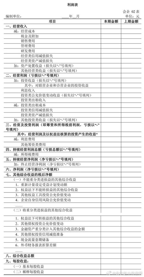
为适应社会主义市场经济发展,完善我国企业会计准则体系,提高财务报表列报质量和会计信息透明度,同时保持我国企业会计准则与国际财务报告准则的持续趋同利润表每个月都要做吗,我们于近期对《企业会计准则第30号——财务报表列报》及配套利润表格式进行修订,草拟了《企业会计准则第30号——财务报表列报(修订征求意见稿)》,以及与之配套的《一般企业利润表的列报格式和列报方法(修订征求意见稿)》、《金融企业利润表的列报格式和列报方法(修订征求意见稿)》、《合并利润表的列报格式和列报方法(修订征求意见稿)》。现印发你们,请组织征求意见,并于2026年2月9日前将意见反馈至财政部会计司,反馈意见材料中请注明联系人及联系方式。
联系人及联系方式:
财政部会计司制度二处(附件1、附件2、附件4)
魏 群、薛 杰
财政部会计司制度四处(附件3)
杨俊华
通讯地址:北京市西城区三里河南三巷三号
附件:1.
企业会计准则第30号——财务报表列报(修订征求意见稿).pdf
2.

一般企业利润表的列报格式和列报方法(修订征求意见稿).pdf
3.
金融企业利润表的列报格式和列报方法(修订征求意见稿).pdf
4.
合并利润表的列报格式和列报方法(修订征求意见稿).pdf
5.
《企业会计准则第30号——财务报表列报(修订征求意见稿)》及配套利润表格式(修订征求意见稿)起草说明.pdf
财政部办公厅
2025年12月29日



