配资炒股大全|股票知识配资论坛|炒股配资行情|股票配资导航

公司负债率多少算好?看国企这份债务风险管控指南

国资发财评规〔2021〕18号

各省、自治区、直辖市及计划单列市和新疆生产建设兵团国资委:

近期,个别地方国有企业发生债券违约,引发金融市场波动和媒体关注。中央、国务院领导同志高度重视,要求加强国有企业债务风险处置和防范应对工作。国务院金融稳定发展委员会召开专题会议研究部署风险防范化解工作,要求地方政府和地方国有企业严格落实主体责任,防范化解重大债务风险,维护金融市场稳定,并要求国务院国资委督促指导地方加强国有企业债务风险管控。为此,国务院国资委结合中央企业债务风险管控工作实践,研究制定了《关于加强地方国有企业债务风险管控工作的指导意见》公司负债率多少算好?看国企这份债务风险管控指南,现印发给你们,请结合地方国有企业实际,认真组织实施。

国务院国资委

2021年2月28日

关于加强地方国有企业债务风险管控工作的指导意见

为贯彻落实国务院金融稳定发展委员会工作要求,指导地方国资委进一步加强国有企业债务风险管控工作,有效防范化解企业重大债务风险,坚决守住不引发区域性、系统性金融风险的底线,现提出以下意见:

一、充分认识当前加强国有企业债务风险管控的重要性

加强国有企业债务风险管控,是贯彻落实党中央、国务院决策部署,打好防范化解重大风险攻坚战的重要举措;是维护金融市场稳定和地区经济平稳运行的客观需要;是落实国企改革三年行动,推动国有企业加快实现高质量发展的内在要求。各地方国资委要进一步提高政治站位,增强责任意识,充分认识当前加强地方国有企业债务风险管控的重要性、紧迫性,督促指导地方国有企业严格落实主体责任,切实增强底线思维和风险意识,依法合规开展债务融资和风险处置,严格遵守资本市场规则和监管要求,按期做好债务资金兑付,不得恶意逃废债,努力维护国有企业良好市场信誉和金融市场稳定。

二、完善债务风险监测预警机制,精准识别高风险企业

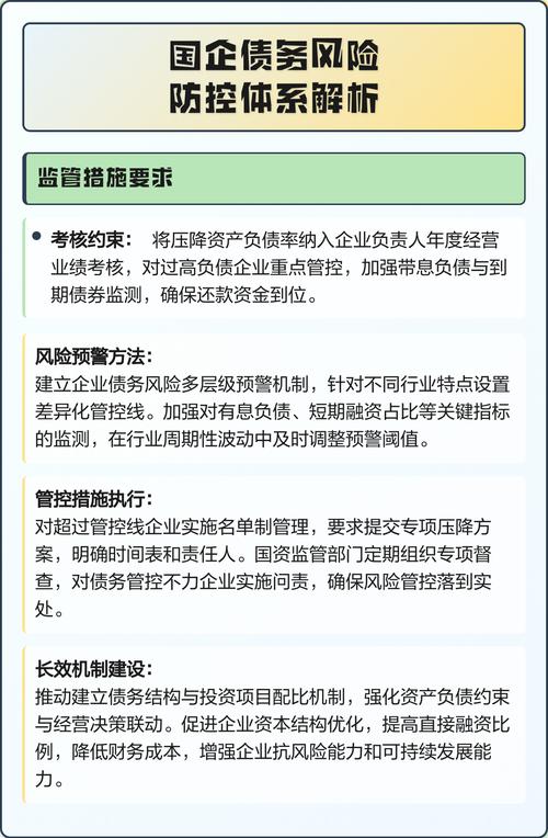
各地方国资委要加快建立健全地方国有企业债务风险监测预警机制,完善重点债务风险指标监测台账,逐月跟踪分析,充分利用信息化手段加强对各级企业债务风险的动态监测,做到早识别、早预警、早应对。可参照中央企业债务风险量化评估体系,结合地方实际情况,探索建立地方国有企业债务风险量化评估机制,综合债务水平、负债结构、盈利能力、现金保障、资产质量和隐性债务等,对企业债务风险进行精准识别,将债务风险突出的企业纳入重点管控范围,采取特别管控措施,督促企业“一企一策”制定债务风险处置工作方案,确保稳妥化解债务风险。

三、分类管控资产负债率,保持合理债务水平

地方国有企业债务风险监测预警机制_公司负债率多少是好的_关于加强地方国有企业债务风险管控工作的指导意见

各地方国资委可参照中央企业资产负债率行业警戒线和管控线进行分类管控,对高负债企业实施负债规模和资产负债率双约束,“一企一策”确定管控目标,指导企业通过控投资、压负债、增积累、引战投、债转股等方式多措并举降杠杆减负债,推动高负债企业资产负债率尽快回归合理水平。督促指导企业转变过度依赖举债投资做大规模的发展理念,根据财务承受能力科学确定投资规模,从源头上防范债务风险。加强对企业隐性债务的管控,严控资产出表、表外融资等行为,指导企业合理使用权益类融资工具,对永续债券、永续保险、永续信托等权益类永续债和并表基金产品余额占净资产的比例进行限制,严格对外担保管理,对有产权关系的企业按股比提供担保,原则上不对无产权关系的企业提供担保,严控企业相互担保等捆绑式融资行为,防止债务风险交叉传导。规范平台公司重大项目的投融资管理,严控缺乏交易实质的变相融资行为。

四、开展债券全生命周期管理,重点防控债券违约

各地方国资委要把防范地方国有企业债券违约,作为债务风险管控的重中之重。探索实施债券发行年度计划管理,严格审核纳入债务风险重点管控范围企业的发行方案,严禁欺诈发行债券、虚假披露信息、操纵市场价格等违法违规行为,指导地方国有企业严格限定所属子企业债券发行条件。可参照中央企业债券发行管理有关规定,对纳入债务风险重点管控范围的企业实行比例限制,引导企业做好融资结构与资金安全的平衡、偿债时间与现金流量的匹配。将企业发债品种、规模、期限、用途、还款等关键信息纳入债务风险监测预警机制并实施滚动监测,重点关注信用评级低、集中到期债券规模大、现金流紧张、经营严重亏损企业的债券违约风险,督促指导企业提前做好兑付资金接续安排。对于按期兑付确有困难的,各地方国资委要指导企业提前与债券持有人沟通确定处置方案,通过债券展期、置换等方式主动化解风险,也可借鉴央企信用保障基金模式,按照市场化、法治化方式妥善化解风险。

五、依法处置债券违约风险,严禁恶意逃废债行为

对于已经发生债券违约的,各地方国资委要及时报告本级人民政府,在地方政府的统一领导下公司负债率多少是好的,切实履行属地责任,指导违约企业按照市场化、法治化、国际化原则妥善做好风险处置,通过盘活土地、出售股权等方式补充资金,积极主动与各方债权人沟通协调,努力达成和解方案,同时要努力挽回市场信心,防止发生风险踩踏和外溢。对于已无力化解风险、确需破产的,要督促企业依法合规履行破产程序,强化信息披露管理,及时、准确披露股东或实际控制人变更、资产划转、新增大额债务等重大事项,保障债权人、投资人合法利益。

六、规范债务资金用途,确保投入主业实业

各地方国资委要加强地方国有企业债务融资资金用途管控,督促企业将筹集的资金及时高效投放到战略安全、产业引领、国计民生、公共服务等关键领域和重要行业,原则上要确保投资项目的回报率高于资金成本,切实发挥资本市场服务实体经济的功能作用。督促企业严格执行国家金融监管政策,按照融资协议约定的用途安排资金,突出主业、聚焦实业,严禁过度融资形成资金无效淤积,严禁资金空转、脱实向虚,严禁挪用资金、违规套利。探索对企业重大资金支出开展动态监控,有效防范资金使用风险。

七、全面推动国企深化改革,有效增强抗风险能力

各地方国资委要坚决贯彻落实国企改革三年行动要求,立足地方国有企业债务风险管控长效机制建设,督促指导企业通过全面深化改革破解风险难题。通过加强“两金”管控、亏损企业治理、低效无效资产处置、非主业非优势企业(业务)剥离等措施,提高企业资产质量和运行效率。严控低毛利贸易、金融衍生、PPP等高风险业务,严禁融资性贸易和“空转”“走单”等虚假贸易业务,管住生产经营重大风险点。加快推进国有经济布局优化和结构调整,加速数字化、网络化、智能化转型升级,加快发展新技术、新模式、新业态,不断增强自主创新能力、市场核心竞争力和抗风险能力。

八、发挥监管合力,完善国有企业债务风险管控工作体系

各地方国资委要把加强地方国有企业债务风险管控作为一项系统性工程,从投资规划、财务监管、考核分配、资本预算、产权管理、内控管理、监督追责和干部任免等国资监管的各个环节综合施策,完善监管体系,发挥监管合力,筑牢风险底线。加强与当地人民银行分支机构和证监局等部门的合作,推动债务风险信息共享,共同预警防范企业重大债务风险。国务院国资委将按照推动构建国资监管大格局的要求,督促指导地方加强地方国有企业债务风险管控,加快建立工作联系机制、日常监测机制、风险评估指导机制和重大风险报告机制。

各省级国资委要按照本通知要求督促指导地市和区县级国资监管机构做好监管企业债务风险管控工作。

扫一扫在手机打开当前页

行情指数
  • 上证走势
  • 深证走势
  • 创业走势

上证指数

3350.13

1.69(0.05%)

深证成指

10513.12

9.46(0.09%)

创业板指

2104.63

2.75(0.13%)

«    2026年4月    »
12345
6789101112
13141516171819
20212223242526
27282930
搜索
最近发表
标签列表
网站分类
文章归档
网站收藏
友情链接

Powered by 股票配资导航 RSS地图 TXT地图 HTML地图

Copyright © 2013- 配资炒股大全公司版权所有

联系TG:@PZLX888