数据是个宝
数据宝
炒股少烦恼
新瀚新材高送转公布方案,股价年初以来大涨超50%。航运板块6股自2022年低点股价翻倍。
2月17日晚间,凯瑞德、新瀚新材2家公司公布了2022年年报;同时,新瀚新材高送转方案同步出炉。
报告显示,2022年度新瀚新材营业总收入3.98亿元,同比增长16.39%;其中特种工程塑料原料实现营业收入2.03亿元,较上年同期增长7300余万元,增幅56.53%;在该类产品销售的带动下,2022年公司营业收入同比增加16.39%。2022年公司实现营业毛利1.44亿元,营业毛利较上年增加31.33%。
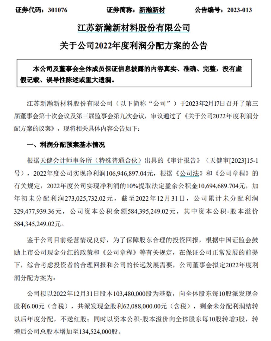
同时,公司拟以2022年12月31日股本10348万股为基数,向全体股东每10股派发现金股利6元(含税),共派发现金股利6208.8万元(含税),剩余未分配利润结转以后年度分配,不送红股;同时以资本公积-股本溢价向全体股东每10股转增3股,转增后公司总股本增加至13452.4万股。

新瀚新材专注于芳香族酮类产品的研发、生产和销售什么是高送转股票,拥有特种工程塑料核心原料(DFBP)、光引发剂(MBP、PBZ、ITF)和化妆品原料(HAP)三大核心业务。近年来业绩稳定,2023年业绩创下新高,今年以来股价大涨超50%。

另外,此前受业绩增长和高送转刺激,金三江股价创下上市以来新高。新瀚新材高送转方案或将再度吸引二级市场的关注。
航运板块异动
龙头放量大涨
2月17日,航运板块早盘走强,长航凤凰涨停,中远海能、宁波海运、招商轮船等快速跟涨。长航凤凰当日主力资金净流入1.03亿元,放量突破多条均线,股价创下近3个月来新高。


据悉数据是个宝!新瀚新材高送转方案公布,股价年初大涨超50%,公司主营散货航运,服务于国内大型钢铁企业、电力集团以及国内知名贸易企业,经营航线覆盖东南亚、澳洲及欧美地区,主要从事煤炭、钢铁、粮食等散杂货运输业务。
公司预告2022年净利润3200万元至4000万元,同比下降58.41%至66.73%。报告期内,货运量和主营收入提高,但全球滞胀,国内需求收缩、疫情反复、长江汛期反枯、沿海散货运价水平明显低于同期;加之燃油价格上涨,公司增产增收不增利,毛利率明显下降。
2022年航运板块3股量价齐升
证券时报·数据宝统计,A股航运板块个股共16只,最新合计总市值4360亿元,中远海控以1590亿元的市值居首。
2022年,受国际经济环境的影响,个股股价和业绩也呈现出不同的表现特征。从股价上来看,概念股平均涨幅11.93%,中远海能翻倍增长,招商南油涨超96%;国航远洋、中远海控跌幅较大,分别下跌36.21%、30.83%。北交所“交运第一股”国航远洋主要是干散货为主,千亿市值中远海控主要是集装箱航运业务为主。
若以2022年个股自最低价以来的最大涨幅来看,中远海能、招商南油、中远海特等6股翻倍上涨,其中中远海能大涨3倍、招商南油涨幅2.68倍、中远海特涨幅1.99倍。

今年以来,中远海能、招商轮船、中远海特市场表现同样不俗,分别上涨28.71%、25.22%及16.28%。
业绩方面,已公告业绩的有5股,其中3股业绩高增,主要是油品运输和汽车滚装运输的上市公司。
中远海能预告2022年净利润为12.8亿元至15.8亿元,扭亏为盈。主要原因为2022年受地缘冲突影响,国际石油贸易发生了结构性的变化,油轮运距的增长以及各国石油储备刺激了运输需求。公司充分发挥了油轮运力规模可观、经营方式灵活,以及船型多元化的优势,有效捕捉市场机遇。2022年,公司外贸油轮毛利约人民币14.7亿元,同比去年增加约218%。
招商南油预告公司预计2022年净利润为14.1亿元至14.7亿元,同比增加375.64%至395.88%。报告期内,国际成品油运价大幅上涨,公司外贸业务收入明显增加;因有息债务余额减少及汇率变动导致财务费用同比减少。
中远海特预计2022年净利润约为6.91亿元至8.41亿元,同比增长130%至180%。在高效组建远海汽车船公司,迅速做强商品车产业链服务的基础上,公司航运业务的收入、毛利及期租水平均同比上升。




