63.在退市整理期的期间内,上市公司应该发哪些公告?
上市公司应当于退市整理期交易首日,发布公司股票已被交易所作出终止上市决定的风险提示公告,说明公司股票在退市整理期交易的起始日和终止日等事项。公司应当在退市整理期前10个交易日内,每5个交易日发布一次股票将被终止上市的风险提示公告,在最后5个交易日内每日发布一次股票将被终止上市的风险提示公告。
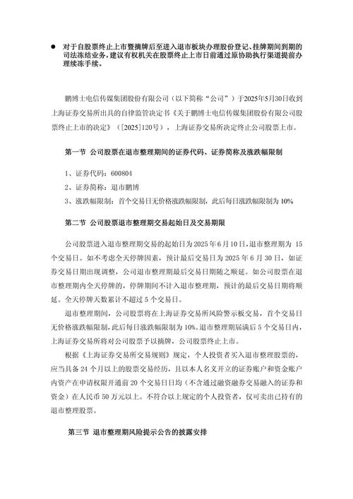
64.上市公司的“终止上市公告”包含哪些内容?
上市公司应当在收到上交所关于终止其股票上市的决定后及时披露股票终止上市公告什么是退市整理股票,并同时披露其股票进入退市整理期交易相关情况。相关公告应至少包括如下内容:
(一)终止上市的股票种类、证券简称、证券代码;(二)终止上市决定的主要内容;(三)终止上市后公司股票登记、转让和管理事宜;(四)终止上市后公司的联系人、联系地址、电话和其他通讯方式;(五)公司股票在退市整理期间的证券代码、证券简称及涨跌幅限制;(六)公司股票退市整理期交易期限及预计最后交易日期;(七)公司股票在退市整理期交易期间公司将不筹划或者实施重大资产重组事项的说明;(八)上交所要求披露的其他内容。
65.上市公司在退市整理期间对外发布公告时需要特别说明什么?
上市公司在退市整理期间对外发布公告时,应当在公告的“重要提示”中特别说明:“本公司股票将在退市整理期交易15个交易日,截至本公告日已交易XX个交易日,剩余YY个交易日,交易期满将被终止上市,敬请投资者审慎投资、注意风险”。
66.退市整理期内,什么情况下交易所可以要求上市公司停牌核查?
退市整理股票在一段时期内偏离同期可比指数涨跌幅较大,且期间上市公司未有重大事项公告的,交易所可以要求上市公司进行停牌核查。上市公司应当对公司信息披露情况和相关市场传言等进行核查并及时予以公告。
67.上市公司在退市整理期是否可以筹划重大资产重组?
上市公司股票进入退市整理期的,公司在退市整理期间不得筹划或者实施重大资产重组事项。
68.什么情况下上市公司会被摘牌?

退市整理期届满后5个交易日内,交易所对上市公司股票予以摘牌,公司股票终止上市。
69.上市公司股票存在可能被强制退市情形,且董事会已审议通过并公告筹划重大资产重组事项的,在公司股票终止上市后是应该进入退市整理期,还是应该继续推进重大资产重组?
需要股东大会讨论并形成决议。上市公司股票存在可能被强制退市情形退市整理期上市公司需发哪些公告?终止上市公告包含啥?,且董事会已审议通过并公告筹划重大资产重组事项的,公司董事会应及时召开股东大会,决定公司股票在终止上市后是否进入退市整理期交易。上市公司董事会按规定召开股东大会的,应当选择下述议案之一提交股东大会审议:
(一)公司股票被作出终止上市决定后进入退市整理期并终止重大资产重组事项;
(二)公司股票被作出终止上市决定后不进入退市整理期并继续推进重大资产重组事项。
70.如果股东大会作出终止上市决定后进入退市整理期并终止重大资产重组事项的决议,需要满足哪些条件?
上市公司应当在股东大会召开通知中充分披露相关议案通过或者不通过的后果、相关风险及后续安排。股东大会相关议案应当经出席会议股东所持表决权的三分之二以上通过。对于单独或者合计持有上市公司5%以下股份的股东表决情况,应当进行单独计票并披露。
上市公司董事会应当在股东大会通知中明确:如经股东大会审议通过该议案的,公司股票将在被作出终止上市决定后5个交易日届满的下一交易日进入退市整理期交易;如审议未通过的,公司股票将在被作出终止上市决定后5个交易日届满的下一交易日起,直接终止上市,不再进入退市整理期交易。
71.如果股东大会作出终止上市决定后不进入退市整理期并继续推进重大资产重组事项的决议,需要满足哪些条件?
上市公司应当在股东大会召开通知中充分披露相关议案通过或者不通过的后果、相关风险及后续安排。股东大会相关议案应当经出席会议股东所持表决权的三分之二以上通过。对于单独或者合计持有上市公司5%以下股份的股东表决情况,应当进行单独计票并披露。
上市公司董事会应当在股东大会通知中明确:如经股东大会审议通过该议案的,公司股票将在被作出终止上市决定后5个交易日届满的下一交易日起,直接终止上市,不再进入退市整理期交易;如审议未通过的,公司股票将在被作出终止上市决定后5个交易日届满的下一交易日起,进入退市整理期交易。



